| Ø | Select the Level tool and click once on the diagram approximately 2 inches (5 cm) above the Level Potential Customers. Type in the name Awareness and press Enter. |
| Ø | Select the Rate tool. Click once on an empty part of the diagram about 2 inches (5 cm) left of the Level Awareness. Move the cursor over to Awareness and click once on this Level. Type in the variable name gaining awareness in the editing box then press Enter. |
A Rate named gaining awareness will be constructed between the Level and a cloud. The cloud defines the limits of the model; we do not care where the material comes from, or what happens if the material goes into a cloud.
| Ø | Click once on the Level Awareness. Move the cursor to an empty part of the diagram about 2 inches to the right of Awareness then click once. Type in the Rate name forgetting in the editing box, and then press Enter. |
| Ø | Select the Variable tool. Click on the sketch below and left of the Rate gaining awareness and type the name advertising effectiveness but do not press Enter (leave the editing box open). |
| Ø | Click again on the sketch just below advertising effectiveness and type customer referral. |
| Ø | Click again on the sketch just above the Rate forgetting and type time to forget. |
Note how you can enter multiple variables by clicking on the sketch without pressing the Enter key.
| Ø | Click again on the sketch between Awareness and new customers and type effect of awareness on new customers and press Enter. |
| Ø | If you are running out of space, you can move the whole structure around the page. Choose the menu item Edit>Select All (or press Ctrl + A) then move the structure around the page (you cannot do this if the Lock tool is selected, use the current Sketch tool or the Move/Size tool). Click outside the structure to unselect it. |
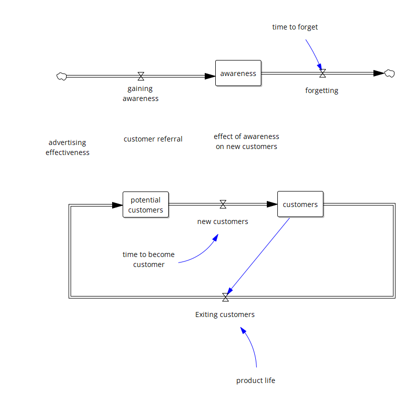
Your sketch should now look like this:

| Ø | Select the Arrow tool. Click once on advertising effectiveness then once on gaining awareness. |
| Ø | Click once on customer referral then once on gaining awareness. |
| Ø | Click once on Awareness then once on a blank part of the sketch above and between Awareness and forgetting, then once on the valve attached to forgetting. |
| Ø | Click once on time to forget and then once on the valve for forgetting. |
| Ø | Click once on Awareness then once on effect of awareness on new customers. |
| Ø | Click once on effect of awareness on new customers then once on the valve for new customers. |
| Ø | Click once on Customers then once on a blank part of the sketch a little above the cloud for the Rate forgetting, then once on gaining awareness. |
| Ø | Move variables around and drag the arrow handles with the Move/size tool if you need to make the sketch neater. |
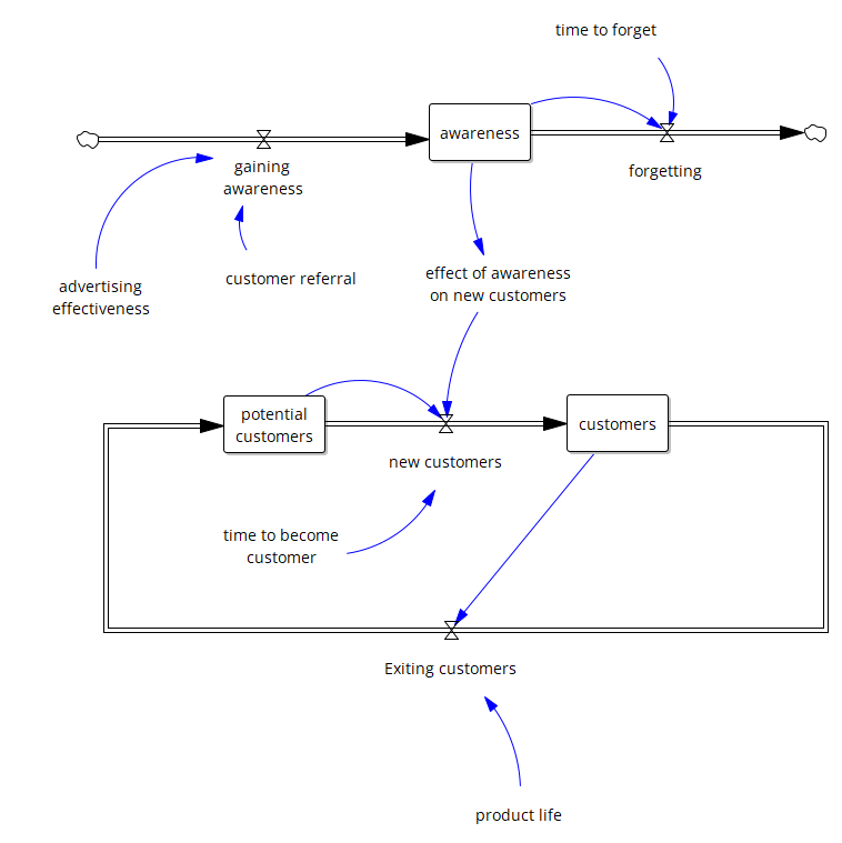
Your sketch should now be complete and look like this:

| Ø | Click the Save button on the Toolbar to save your work. |